Inilah VVA Pada NMAX 150, Prinsip Kerjanya Sangat Mirip VTEC

VVA Nmax150 system

Assalamu’alaikum wR wB

Salam sejahtera buat kita semua, semoga kita semua selamat di perjalanan sampai ke tujuan

Akhirnya tampak juga VVA dari NMAX150, dengan gamblang dan jelas (meskipun fotonya agak buram) yang ditampilkan dalam statusnya mas ari. Dan memang vva yang diaplikasikan bukan seperti yang kemarin ramai dibicarakan di artikel yang lalu, yaitu vva-dohc. Karena memang tidak mungkin aplikasi vva-dohc di mesin sohc. Nah vva yang diaplikasikan pada nmax150 yang bermesin sohc ini sepertinya sesuai dengan masukan dari bro Roti Goreng [terima kasih bro infonya] yang vva-sohc dengan nomor paten yang lain, dengan salah satu penampakannya

vva sohc electric actuator

Bagaimana prinsip kerjanya ??? …..mari kita diskusikan bersama

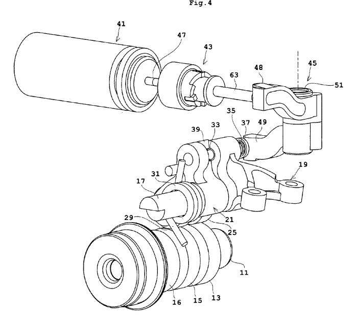
Sekarang mari kita bandingkan foto vva hasil jepretan bro ari dengan gambar sket dari patennya, kemudian samakan posisi komponennya dengan abjadnya

VVA Nmax150 system2

A. Rocker arm intake 1 untuk putaran rendah sampai 6000 rpm

B. Rocker arm intake 2 untuk putaran tinggi diatas 6000 rpm, dari dua rocker arm ini menunjukkan bahwa bubungan (nose) input pada chamshaft ada 2. Untuk rocker arm A lift-nya rendah dan untuk yang B lift-nya tinggi

C. Rocker arm exhaust

D. Stoper pegas

E. Pegas untuk memantabkan posisi rocker arm B, agar lubang pinnya selalu lurus dengan pin F

F. Pin yang bisa bergerak maju mundur, jika maju maka akan mengunci rocker arm B sehingga rocker arm B aktif untuk menghasilkan bukaan klep intake yang lebih tinggi pada rpm tinggi.

G. Aktuator elektrik yang berfungsi untuk mendorong dan menarik pin F untuk meng/non-aktifkan rocker arm B.

Itulah penjelasan singkat bagian dan prinsip kerja dari sistem VVA pada NMAX150. Nah sekarang mari kita bandingkan dengan sistem VTEC

VTEC system

Mirip sekali, karena terdapat dua jenis nose camshaft intake, yang rendah ada 2 di pinggir dan yang tinggi satu di tengah. Saat kecepatan rendah rocker arm tengah tidak aktif, bukaan klep in sesuai dengan lift camshaft yang berada di pinggir (lift rendah). Tapi saat kecepatan tinggi, pin didorong masuk mengunci  rocker arm  yang di tengah, dan bukaan klep ini sesuai dengan lift camshaft yang di tengah dengan lift yang lebih tinggi

Bergembiralah bagi yang akan meminang nmax, karena dengan vva ini efisiensi volumetrik akan optimal di rpm rendah maupun tinggi, sehingga torsi yang diberikan lebih tinggi dari pada menggunakan camshaft yang fix seperti motor umumnya.

Lebih kurangnya mohon maaf, semoga bermanfaat, wassalamu’alaikum wR wB.

124 Komentar

  1. Nah ini baru sedikit paham saya…kalo di artikel yg lalu terus terang bingung…baca di blognya om leopold confirm vva…tp diartikel motogokil yg lalu katanya sohc g mungkin dipakein vva…to ya sudahlah yg penting ada pencerahannya.

    • VVA nggak digembor-gemborken sama yimm tuh. Di spek brosur aje nggak tertulis. Low profile nggak lebay.
      Emangnye yimm promosi gini : teknologi VVA khusus untuk konsumen emak-emak? ngoahahahaha…

        • Yang pasti nanti jika populasi nmax udah bermunculan dijalan akan banyak dikendarai oleh pria dibandingken dengan emak-emak. Mau taruhan?

          ealah…

          • Pria pria maco yang kemayu maksud bro? Hehehe kl di pikir2 gk mungkin emk2 beli . . Gk efisien berat . . Bro minat? Beli 1 aja . . Biar nyobain VVA bedanya gmna . Trus bawa nmax nya sambil busungin dada . . Hellllloooo saya pake motor berteknologi VVA loh 🙂 kiding bro hehehe

          • ente napsu amat nyuruh2 ane beli nmax ngoahahahaha. ane aja nggak napsu nyuruh2 ente beli r15/cbr. terus nyuruh ente tereak : wooooyyyyyy ane mending beli ini daripade nmax (asli ane ngetik sambil nguakak)

            Mau pria maco, maci, mace, macu, maca, ente jangan oot.
            Liat aja nanti dijalan. lebih banyak mana yg nunggang nmax. pria atau emak-emak.

            Klo artikel ini mbahas skutik mainstream macem yamaha meong, honda bete, dkk, ya jelas ane pasti bilang banyak emak-emak yang make.

            ealah…

        • sorry reply komen udh 5 bln lalu.. ane punya n250fi se bro, krn loyal merek ‘n’ gk mw tuker 250 merek lain, pk utk hobi turing sj,, dn 2 minggu lalu nmax-abs ane dateng, utk kerja harian enak bgt, jarak jauh skrg gak brasa lelah, tnaganya jg gk ngempos jarak jauh,, anehnya brasa ringan bgt mtor ini, selip2 dmacet msh mumpuni,, kdg gk sadar udh lari 100,, knyataan bner,, sblumnya pk metik 110cc,, bnyk org gak sekaku itu kok klw doyan mtor macho trus alergi mtor praktis,, klw ane tipe yg suka sesuai fungsi dn spesifikasi sj,, mlih mtor ini jg krn bnyk fitur yg unggul dn desain ssuai slera ane bgt, headlamp mata belo dn bokongnya seksi dgn lampu rem pnjang mcm lmpu rem mobil,, gk lumrah tp fungsional mcm mtor yg lain,, jd testimoni ini.. hehe..

  2. Teknologi kayak gini malah diumpetin sama yimm alias nggak koar-koar. Coba klo pcx pake vtec, pasti dikasih emblem stiker segede bagong ngoahahahaha.

    Jangankan vtec, lha teknologi iss / esp / cbs aja digembor2ken. Canggihnya dimana coba?

    esp? perasaan metik sebelah dari dulu nggak pake fitur bluetak-duorr.
    iss? kalo mau ngirit bensin saat berhenti ya tinggal matiin mesin manual juga bisa.
    cbs? apa lagi dah. Sistemnya manual bingit. Masih pake kawat. Nggak ada canggih2nya blass.

    ealah…

      • Sudah ada patent nya Om… coba baca lagi yang cermat uraian pak dosen diatas, apanya yang nyolong??? Kalau nyolong kok bisa dapat patent??? berarti sampeyan meragukan kredibiltas lembaga patent di Jepang, USA, Europe dll????????.
        Setiap pabrikan punya teknologi sendiri2 kalaupun ada yang mirip pasti ada beberapa detail perbedaan (dan biasanya dipatenkan) sehingga menghindarkan mereka dari resiko saling menuntut di belakang hari. Kalau terbukti mencontek atau membajak hak paten urusannya ruwet, bisa2 mereka didenda sampai jutaan dollar hanya gara2 masalah patent.

  3. VVA wajib mesin dohc krn sesuai patennya.
    Kalo ini namanya aja yg vva tp nyolong teknologi Vtec honda yg memang diperuntukkan mesin sohc honda jaz

    • ckckckck

      ga bisa baca patent VVA yamaha di uS ya om?

      ntar ane saranin ke president dah biar ente n tmen2 fbh dikasih “kartu indonesia pinter”

      😀 😀

  4. Sebentar lagi pasti ada fbh yang copas spek brosuran nmax dan bilang : Gak ada bacaan vva dibrosur tuh. Tulisan 4 klepnya juga nggak ada. Ngimpi…

    ealah…

  5. yg jelas mtor in kgak laku in bukan eropa bro in indonesia bro orang beli mtor untuk kerja angkat2 ane berani taruhan ama fby beruk klaw mtor in laris manis ane bkal pindah propesi dari penjual sate kambing keliling ke penjual sate beruk keliling titik ….

  6. bener kata komentar diatas, dulu suruh FBY mimpi VVA, dikasih VVA malah dibilang V-tech Honda. hadehh… sekalian aja bilang ni teknologi yang dipake VVA ala SOCH Ford.

    Sebelum V-tech honda juga, VVT-i Toyota lebih duluan hadir mas, siapa penyuplai insinyur Toyota dikala pembuatan VVT-i? ya ennoh pabrik suling si Yamaha. kemudian disaat bersamaan Honda terinspirasi

    Nah sekarang jadi siapa yang mirip kerja VVT-i? Iya Honda..

    cakil kena damprat? ga usah sedih mas, makanya khusnudzonlah ke pabrikan Yamaha, mereka mau memperbaiki diri di sektor matic dan sepertinya bener2 all out mau berubah. Cobalah ente dukung dengan kemampuan analisa nte layaknya FBH sejati menganalisis disetiap mtor honda yg nte puji setinggi2nya. Bukannya lebih varokah? 😀

      • Nah kan dapat pembelaan dari cakil xixixi, cakil ga pernah salah coy. asik lanjutin ah dikusinya…

        ane tau om alhamdulillah kinerja VVT-I but well yang ane pertanyakan emang ga boleh yamaha pakai VVA ala SOHC buat doi sndiri? lalu kok kesannya dihubungi seolah2 jiplak honda? teknologi om selama masih ada satu variabel pembeda itu bisa jadi hak paten, lah ini antara mobil sama motor bedaaa jauhh masbrooo… ini lagi disamain sama V-tech wkwkwk jauhlah -_-

        Sah sah aja dong yamaha buat VVA??

        jangan karena engkau benci terhadap suatu kaum/pabrikan membuatmu tidak dapat berlaku adil om…”.

        #dakwah ala cakil mode on 😀

        • makanya ane ulas vva khusus buat nmax ini, adil kan ?
          kalau ente terkesan vva nmax seperti njiplak vtec honda, itu salah ente sendiri
          tapi kalo cermat membaca artikelnya terkait patent, maka seharusnya kata2 njiplak tidak akan muncul. Karena jika patent sudah diterima maka dipastikan tidak sama (tidak njiplak)
          ane cuma bilang prinsip kerja sangat mirip sengan vtec, dan memang nyata tidak bisa disangkal, dan hal itu biasa

      • u know VVT-i for and V-Tech is a smart technology, as well different but same in mindset japan peoples om.. Yamaha & toyota aja bikin VVT-i buat DOHC, apalagi cuma bkin V-Tech ala honda di SOHC? dan apalagi ngerancang kalau cuma mesin kecil buat di motor?? Mereka itu insinyur iwata lho om, coba searching sepak terjang insinyur Iwata kalau ngeriset dari awal mula karir bersama Torakusu Yamaha. So, VVA? it’s so simple to created..

        ane cuma bersikap adil.. karena adil adalah sebenar2nya kejujuran…

        • wkwkwkw… ni org nafsu bget komennya, ..
          dari komplen mekanisme vva mirip vtech, sampe tiba2 koment dengan B-ing yg ngk jelas sumber dri mana. hahahaha
          gini bro.. ane bantu komen, secara mekanisme, vva mirip dengan v-tech itu aja kesimpulannya, ni scra mekanisme ya, bukan secra detai komponen,.. jadi jgn bulet2 bilang nyontek.. ente bisa baca gambar teknik kan, logikanya dapet kan, ya udah ane setuju dengan om gokil, mekanisme vva yamaha mirip dengan vtech honda, bedanya vtech honda pake selenoid menggerakan pin rocker arm, vva digerakan pke motor listrik.. selesai!!… ngk usah bawa2 insinyur iwata yang ini lah yang itu lah, bla.. bla.. bla.. diluar sna banyak insinyur2 hebat yang ente ngk tau, klo ente mau beropini, jagan beropini ngawur tmpa refrensi, kasi referensi lalu baru kasi opini ente… kalo ente ada buktinya monggo si share, jgan ngomdo.. ni referensi ane,
          http://www.diffen.com/difference/VTEC_vs_VVT-ihttp://en.m.wikipedia.org/wiki/VVT-i

          • Tambahan buat om moge, vtech pakai solenoid dgn caratekanan oli om, sdg vva mirip valvetronik pakai motor actuator. Cuma lebih hebat punya multiair teknologi FIAT cara kerjanya dalam satu loop bisa 2 kali lift klep. Liat deh diartikel ane om. Cuma ketangguhan blum tau, krn hanya dikenal di eropa di mesin fiat punto/stillo [kalau tidak salah yah] CMIIW

  7. Semoga ada hikmah ny ,,,lebih elegan merasa tidak tahu drpd merasa lebih tahu tp sbtul ny tdk tahu apa2,,,kesombongan bukan milik manusia pak dosen,di atas langit msh ada langit,,,

  8. Semoga ada hikmah ny ,,,lebih elegan merasa tidak tahu drpd merasa lebih tahu pdhl tdk tahu apa2,,,kesombongan bukan milik manusia pak dosen,di atas langit msh ada langit,,,

    • Dulu disuruh mimpi, sekarang kenyataan kan..

      kenyataan artikel yang ente buat dahulu, jadi kenyataan pahit om, makanya kalau bikin artikel, dipikir dulu…

      Dan sekarang membela diri, seolah2 VVA ngikutin V-tech..

      kasihan dirimu pak dosen. Ilmumu luas tapi engkau terlalu sombong dan tidak bersikap adil..

      setiap komen yang memberi masukan kepadamu yang berbeda dengan pendapatmu, selalu engkau bantah…

      akademi ternyata begini toh akhlaknya….

      • he he he
        komen ada yang masuk akal dan sesuai kontek tentunya sangat diterima disini
        komen yang ngeyel, sok tahu, meremehkan dan mau menang sendiri tentunya harus dikomentari/ diluruskan
        komen masukan dibantah ? itu kan perasaan ente aja yang terlalu sensitif
        buktinya, masukan dari Bro Roti Goreng ane pakai tuh
        yang sombong adalah ente, apa yang nggak sesuai dengan perasaan mu yang sensitif itu, dianggap keliru

  9. Om cakil, coba dulu kuliahnya ngambil jurusan hukum pasti bisa jadi the next farhat abbas ni dri cara berbahasanya mantap, sampe yg berdebat sma om cakil males ngeladenin om cakil..

    Klo berdebat sma om cakil yg waras ngalah aja yah okeh brooood 🙂

    • Wkwkwkwkwk bener banget ini.
      Farhat Abbas itu siapapun lawan debatnya diladeni. Walaupun jatuhnye jadi kayak orang ngelantur, tapi tetep aje die maju terus pantang malu.
      Masih ingat kasus Farhat vs Ridwan Kamil di twitter? Siapapun yg mbaca pasti ngakak.

      Ealah…

      • sebenernya dalam diskusi (bukan debat), yang menjadi masalah bukan gaya orangnya
        akan tetapi argumentasinya sesuai apa tidak dengan konteks ? dan menggunakan dalil apa tidak?
        kalau cuma asal nulis komen, gampang, apalagi sambil ngejek mudah sekali

        • Ane ngakak lagi baca komennya ngadmin.
          Mau tau contoh debat ala farhat abbas vs ridwan kamil?
          -Liat artikel sebelumnya yg ada kalimat NGIMPI2nya itu.
          -Liat debatnya ngadmin vs roti goreng
          -Liat adu data vs ngeles muter2 njelimet

          Yah walaupun skrg ngadmin mengakui teori si roti goreng tetep aja di artikel itu ngadmin abbas vs roti kamil bikin ngakak.

          Ealah…

          • Sebenernye ane kepingin banget ikutan. Lha tapi kan lakonnya emang cuman ada dua. Parodi kisah Farhat abbas vs ridwan kamil.
            Ngoahahaha

            Ealah…

      • Iya ngejek gampang sekali….apalgi pake headline yg gede…wkwkkwkw hidup itu memang bro…karena saecarik kertas yg berharga…rusaklah ilmu sebelangah…..xixixiixixixixi

  10. Om cakil ini sertinya dia org yg berilmu yg suka bergaul dengan org yg ilmunya kurang jadi dia merasa dia lah yg paling pinter di antara teman2nya, ya jadilah seprti ini tingkahnya, sadar om cakil sadar ubah cara pemikirannya jgn jadul kya gitu malu om cakil udah tua, smakin om cakil cuap cuap di kolom komentar smakin kasian saya sama om cakil di permaluin mulu sama orang laen

    • sepertinya ente terlalu PD sehingga menyombongkan diri, padahal belum kelihatan tuh kepintarannya
      orang2 tempat ane bergaul, ya ente2 ini, sebagai komentator
      apa iya komentator2 disini ilmunya kurang ? jangan2 ente sendiri yang ilmunya kurang
      apakah jika pemahaman ente nggak sampai, terus orang lain jadi salah ?

  11. Judul artikelnya lebih kurang mirip kayak gini :

    Inilah ban produksi PT.Gadjah Tunggal. Prinsip Kerjanya Sangat Mirip Dengan Ban Produksi Michelin.

    Ealah…

    • nah tuh faham, nggak masalah jika prinsip kerja sama secara umum, tapi apa GT menjiplak Michelin ?

      he he he kenapa ya fby tersinggung, jika dikatakan vva-nmax yang prinsip kerjanya mirip vtec ???

      • Lha yg bilang nggak paham siapa pak ngadmin?
        Maksud dari komen saya kan tersirat. Kepiye to? Ngoahahahaha.
        Ane ganti lagi deh judulnya :
        Yamaha Motor bikin motor. Prinsip kerjanya mirip motor buatan Honda.

        Atau judul ini :
        Yamaha bikin yamalube. Prinsip kerjanya mirip ahm motor oil untuk honda.

        Tidak ada yg salah dengan judul artikel dan isi artikelnya. Tapi pesan tersiratnya itulah yg ingin ditampilken.
        Ane pikir ente pasti mengerti kamsud ane.

        Ealah…

  12. Kabar gembira untuk fby fbh semua, mesin honda jazz kini ada ekstraknya…

    Ini kan indahnya kompetisi.. moga balik lg ke jaman kegelapan.. sijuki mesti bangun jg..

  13. Ngimpi…. woi… bangun woi… ini cuma sohc yang ada vva gue kan kemarin bilang loe hanya ngimpi kalau di kasih dohc ada vva nya… wkwkwkwkwkwkkw

  14. udah ay bilang kan sebelomnya

    VVA yamaha pasti bisa ke SOHC ky MIVEC ny mitsubishi n VTEC honda

    udah ah cape bahasnya

    yg penting semua teknologi berawal dari mimpi

    eh om roti goreng gimana nih tanggepannya??

    😀 😀

  15. dalam dunia aplikasi teknik, orang japan emang jago modifikasi teknologi…
    tipikal orang japan bukan sbg inventor/discover alias penemu, tapi developer alias pengembang… mereka pertama kali mengamati, trus belajar prinsip kerja, kemudian meniru, n akhirnya modifikasi bikin yg lebih baik…
    inget mesin carnot 2 stroke, 4 stroke, diesel, lampu pijar , LED, komponen semikonduktor, televisi, radio etc… gak ada orang jepang sebagai penemunya tp orang western sono,
    namun org jepang bisa kembangin yg sdh ditemukan itu jd lebih baik, smart n cost yg rasional… ini yg coba mau ditiru sm org cina skrg…

    maslah VVa di nmax, prinsip kerja emang mirip vtec, ya sah-sah saja toh sdh ada pembeda, misal dipakainya motor listrik sbg actuator,
    seperti tekno fuel injection di mesin 4T, honda ato yamaha bukan penemunya, namun BMW yg sejak jaman NAZI german dah kembangkan walopun msh mekanis sistemnya buat mesin pesawat JumoXX
    Dlm dunia akademik kan adanya variasi di bahan, metode, atau sisi tinjauan saja sdh bisa dijadikan sbg patent ilmiah baru….
    apalagi di dunia aplikasi teknik, hampir gak ada pengembangan baru yg gak pake teknologi sebelumnya sbg acuan dasar…
    bener gak mas dosen???

  16. Wes wes,,,,gak usah gontok2an. sekarang udah terbukti kalo n max pake vva walaupun bukan dohc. n artikel pak Dosen dulu juga benar,,,karena pak Dosen buat berdasarkan paten yg dohc karena pak Dosen g tahu kalo ada paten ke 2. makanya pak Dosen bilang “ngimpi”. tapi mungkin karena judul yg terlalu mak jleb pada aetikel yg dulu akirnya jadi diskusi yg berkepanjangan,,,,,

    • naaaa itu dia yg bener mas broo.. om gokil ngk salah, karena dia berasumsi paten yg berbeda dengan real aplikasi vva yg sekarang, vva sebenarnya bisa aplikasi DOHC, ya seperti patennya om gokil dahulu, cuma skg kan vvanya nmax sohc jadi sah2 aja om gokil bilang ‘NGIMPI’

  17. IMHO, buat yang berpikir “yimm humble banget ih bro ampe ga gembar-gemborin VVA tech d motornya,ga kayak pabrikan sebelah bla bla bla..”, kenapa yimm ga ngasitau teknologi vva di brosur spek/masang gede2 tulisan VVA di NMAX, soalna patent yamaha untuk VVA HANYA UNTUK MESIN DOHC..
    Dan prinsip kerja VVA di NMAX juga mirip dengan VTECnya honda, jadi ada alasan untuk itu..

    IYKWIM

    Tapi ya biar lebih jelas tungguin aja penjelasan masalah VVA dari pihak yimm

    just my two cents, cheers!

    • bener banget bro jammerson, VVA yamaha biasa aja karena prinsip kerjanya mirip dengan teknologi sebelah, jadi yamaha ogah2an memblowup teknologinya ke permukaan…

      • Dulu yamaha bikin tabung induksi untuk motor 2 tak. toh akirnya semua merek pake dengan nama masing2 tp prinsip sama,,,,

    • Nissan sudah lebih dahulu bikin dan mematenkan sistem katup variabel dibandingken dengan honda dengan vtecnya.

      Tapi sampek sekarang nissan gak pernah gembar-gembor teknologinya itu dijualannya. Padahal grand livina / xtrail / dkk pake katup variabel juga.

      Apa karena kuatir disangka nyontek vtec? Lah nissan yg bikin duluan, mosok dibilang nyontek.
      Bisa juga kan gaya marketing nissan di ikutin sama yamaha.
      Ntar gara-gara ane komen ini jangan-jangan langsung dibilang yamaha nyontek nissan ngoahahahaha.

      Ealah..

  18. Tidak usah terlalu mainstream, semua ilmu berasal dari Allah.SWT. Yang terpenting manfaat yang dibuat dari mesin tersebut apapun merknya. Karena ilmu yang bermanfaat pahalanya mengalir walau sudah mati. Kita sebagai makhluk ciptaan Allah tidak sepatutnya menyombongkan diri. Apalagi menghina dan menyakiti orang lain. 🙂

  19. mana mungkin fby terima kalau vva ternyata ada pada sohc, padahal warung ini pernah bahas gak mungkin.
    selamat bagi fby, fbh santai aja kan udah pada beli mobil honda jozz.

  20. Biasanya variabel valve banyak diaplikasikan ke mesin overstroke karena powernya kecil. Yang menjadi pertanyaan kenapa yamaha kekeh dgn spek stroke 58,7mm…….

    • Bisa aja bro rencananya. Xixixixixi
      Satahu saya torsi dihasilkan dari berat bandul x rpm, jd desain dan bandul bisa lbh tebal dan berat krn diameter pistonnya lbh lebar.
      spt wrx250 meski stroke cuma 53,6mm tp menghasilkan torsi 27nm/9rb rpm.

      • yup, mesin modern skrg lebih kompleks juga om. penambahan vitur variabel lift dan/atau timing klep juga bisa naikin torsi. bahkan perubahan sistem pengapian dan injeksi bisa sedikit mempengaruhi torsi. jadi serba berhubungan satu sama lain saling melengkapi.

  21. Makanya gak ush skeptis dluan klo ada info baru, atau apapun itu, belum lngsng nge judge gak mungkin lah, ga bisalah, cuma mimpi lah, TGTBT lah, jdi org yg positif thinking aja, inget ada pepatah yg mngatakan, dont judge a book from its cover, blom2 udh negative aja, skrng kna bully kan lo, nikmatin deh…

        • tadinya ane mau begitu, akan tetapi mengetahui vva yang dipablis di-blogger top (adalah model dohc), ane langsung merasa hal tersebut mustahil karena mesin nmax sohc, makanya ane perhalus dengan kata “ngimpi”
          btw ente udah baca artikelnya apa belum ? jangan2 ente cuma ikut2an komentator yang lain?

  22. sepertinya aq masih NGIMPI tolong jangan di bangunin,,,,,,,,,,,
    kalo orang udah wataknya keras mesti apa saja yang menurut dia benar harus benar dan pendapat orang lain salah………….
    wkwkwkkwkw koyok haji mukidin ki wong semlah…….. sak karepmu aq mau NGIMPI lagi jangan di bangunin gak usah di balas coment nya cukup di baca aja bayakin istigfar…………. wkwwkwkkw kep smile 🙂

    • yg dimaksud mimpi kmarin adalah yamaho nmax make DOHC
      padahal yg dibahas blog dengan gambar adalah cara kerja rocker arm VVA ,,,
      sopo sing salahh,,, ngoahaha

2 Trackbacks / Pingbacks

  1. NMAX 150 Mengaplikasikan VVA ??? Lamunan yang Terlalu Tinggi Alias Ngimpi… | motorgoodness
  2. Satu Keunggulan NMax S, Nggak Ada di Skutik Merek Lain - MOTOGOKIL

Tinggalkan Balasan ke ariefsupriyadi90Batalkan balasan